学校の概要
学長・理事長挨拶
建学の精神・沿革・校歌
教育研究上の目的・方針
SAIJOの特徴
選ばれる理由
教員紹介
アクセス
バスダイヤのご案内
学科・コース
コース紹介
商学科
国際コミュニケーション学科
両学科共通コース
選抜情報
オープンキャンパス
就職・キャリア
キャリアTOP
キャリアサポートセンター
資格取得
就職実績
内定者速報
国内インターンシップ・課外研修
産官学連携
SAIJOパートナー
SAIJOマナホス研究所
キャンパスライフ
キャンパスライフTOP
年間スケジュール
施設のご紹介
図書館
クラブ&サークルのご案内
海外留学制度
同窓会
バスダイヤ
公式SNS
入学をご検討中の方
在学生・卒業生の方
企業の方
教職員の方
デジタル パンフレット
オープンキャンパス申込
資料請求
訪問者別
デジタルパンフ
(66KB)
一覧へ戻る
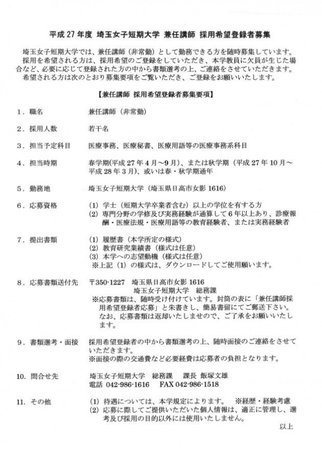
教職員採用情報
認証評価結果